【考试咨询】浙江省医疗咨询热线:18158505029 |医疗公众号:浙江卫生系统考试
浙江医疗招考公告|网课班级|面授班级|学历提升|资格证类培训
展鸿公职考试中心成立于2001年,是一家专注于国家公务员考试(https://www.gwyks.cn/html/gwy)考前辅导培训和书籍研发的机构。专业的师资团队、创新实效的课程模式,真心关怀的服务理念,选择展鸿,助您成公!
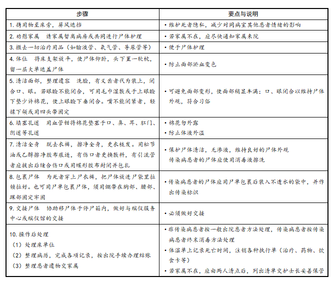
1.使尸体清洁,维护良好的尸体外观,易于辨认。
2.安慰家属,减少哀痛。
1.评估并解释
(1)评估:接到医生开出的死亡通知后,进行再次核实。评估患者的诊断、治疗、抢救过程、死亡原因及时间;尸体清洁程度、有无伤口、引流管等;死者家属对死亡的态度。
(2)解释:通知死者家属并向丧亲者解释尸体护理的目的、方法、注意事项及配合要点。
2.护士准备衣帽整洁,修剪指甲,洗手,戴口罩,戴手套。
3.用物准备
(1)治疗车上层:血管钳、剪刀、松节油、绷带、不脱脂棉球、梳子、尸袋或尸单、衣裤、鞋、袜等;有伤口者备换药敷料,必要时备隔离衣和手套等;擦洗用具、手消毒液。
(2)治疗车下层:生活垃圾桶、医疗垃圾桶。
(3)其他:酌情备屏风。
4.环境准备安静、肃穆、必要时屏风遮挡。

展鸿公职考试中心成立于2001年,是一家专注于国家公务员考试网(https://www.gwyks.cn/html/gwy)考前辅导培训和书籍研发的机构。专业的师资团队、创新实效的课程模式,真心关怀的服务理念,选择展鸿,助您成公!
注:本站稿件未经许可不得转载,转载请保留出处及源文件地址
相关推荐
推荐直播
推荐面授
推荐图书