护理专项
当前位置:
  • 首页 >
  • 护理专项
  • >
  • 护理学常考点-呼吸机常见报警信息、原因及处理

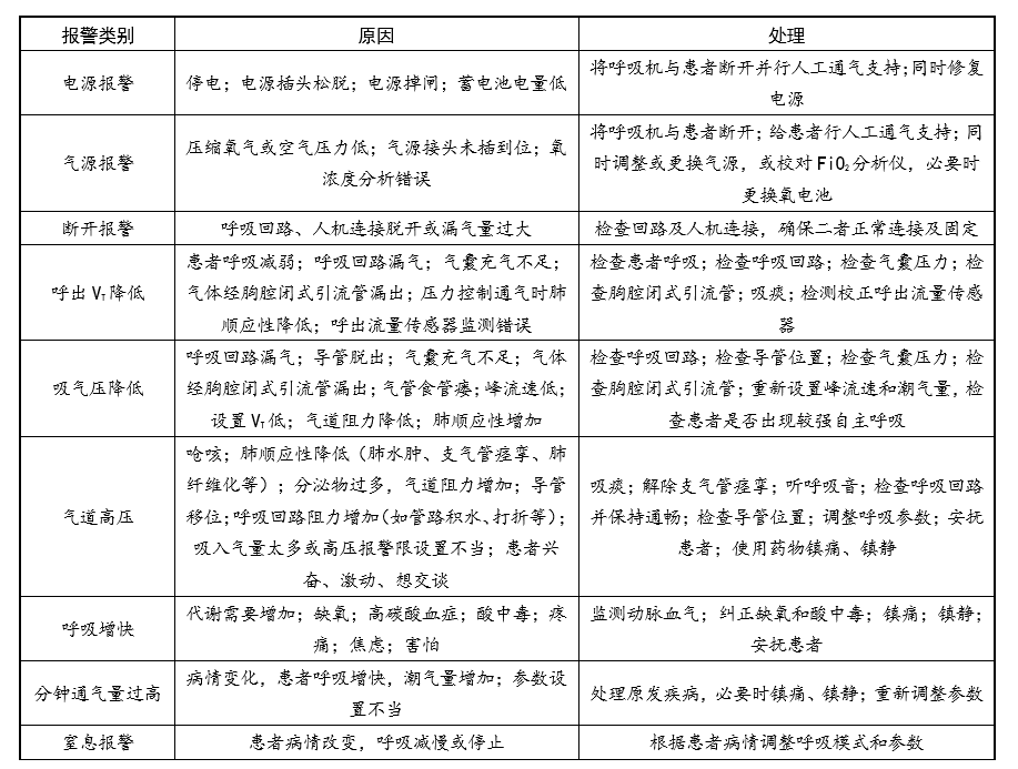
护理学常考点-呼吸机常见报警信息、原因及处理

2025-09-28   来源:本站原创  浏览次数:

【考试咨询】浙江省医疗咨询热线:18158505029 |医疗公众号:浙江卫生系统考试

浙江医疗招考公告网课班级面授班级学历提升资格证类培训


展鸿公职考试中心成立于2001年,是一家专注于国家公务员考试(https://www.gwyks.cn/html/gwy)考前辅导培训和书籍研发的机构。专业的师资团队、创新实效的课程模式,真心关怀的服务理念,选择展鸿,助您成公!

image.png

展鸿公职考试中心成立于2001年,是一家专注于国家公务员考试网(https://www.gwyks.cn/html/gwy)考前辅导培训和书籍研发的机构。专业的师资团队、创新实效的课程模式,真心关怀的服务理念,选择展鸿,助您成公!

注:本站稿件未经许可不得转载,转载请保留出处及源文件地址

相关推荐

推荐直播

推荐面授

推荐图书